太仓教育云平台
|
太仓教育信息网
网站首页
学校概况
学校简介
学校领导
机构设置
校园动态
学校新闻
公示公告
每周工作
每周菜谱
德育天地
德育动态
德育队伍
德育实践
少先队
体卫艺
心理驿站
教学管理
规范办学
课程管理
课堂教学
校本研修
教学评价
语言文字
教学资源
科研之窗
建章立制
计划总结
理论学习
科研信息
科研制度
科研成果
党工建设
阵地建设
党团快报
工会之家
课题研究
结题:省规划:依托智慧教育云平台变革教与学方式的实践研究
在研:苏州规划:文化母乳:小初衔接视野下高年级诗联教学研究
在研:省教育学会:融合教育背景下家校共育特殊儿童实践研究
在研:苏州市德育学会:家校协同视域下小学劳动教育课程开发的实践研究
结题:太仓规划:政社协同视域下雅韵传统文化课程开发与实践研究
结题:太仓规划:小学英语跨媒介传统文化主题阅读教学研究
结题:太仓规划:小学跨学科美育主题大单元教学设计与研究
结题:太仓微型:中年级童话阅读的创新作业设计研究
结题:太仓微型:大单元理念下小学美术“传统节日”主题教学设计与实施研究
在研:苏州市规划:数智教育背景下“诗教”主题跨学科学习行动研究
在研:苏州市规划:数智教育背景下小学英语学科实践活动的开发研究
在研:太仓规划立项:基于团队联盟小组下的体育游戏课程开发的实践研究
在研:太仓规划立项:小学英语综合实践主题式学习作业设计研究
在研:太仓规划立项:支持小学生科学创意设计与表达的作业策略研究
在研:太仓微型重点:基于真实情境有效培养小学生量感的实践研究
在研:太仓规划:指向审美能力培养的中高年级音乐欣赏教学研究
总务安全
总务后勤
平安校园
网站首页
>
校园动态
>
公示公告
>
正文
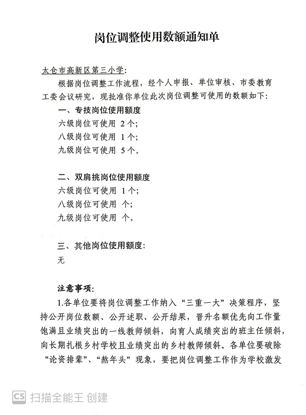
公示:2025岗位调整使用数额
作者: 时间:2025-09-25 点击数:
上一篇:
公示:岗位等级变更人员
下一篇:
公示:中级教师职称数额
Copyright© 2022 All Rights Reserved. 太仓市高新区三小版权所有